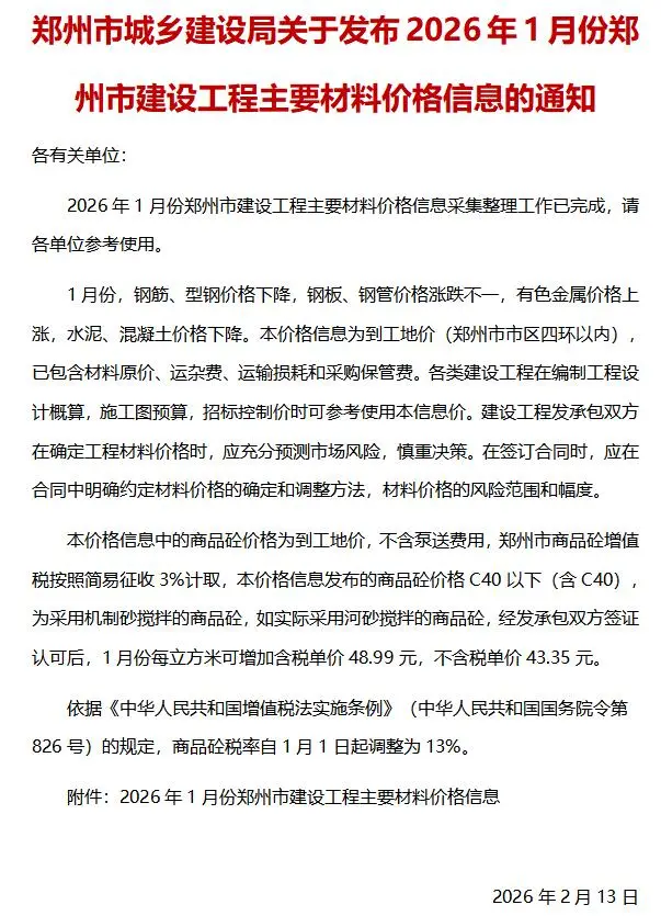
郑州市2026年1月工程造价信息价

郑州2026年1月工程造价信息价基本情况
当前2026年1月工程造价信息价由郑州市建设工程造价管理官方发布的建筑安装市政园林绿化施工机械设备台班及人工材料价格信息PDF电子版。
祖国建材通官方提供郑州市2026年1月工程造价信息价下载、郑州市电子版工程造价信息价、工程造价信息价PDF扫描件、郑州工程造价信息价数据,支持一键高速下载,2026年郑州官方权威工程信息价网文件。
郑州工程造价信息价为单月刊,每月发布一期,作为郑州市工程建设项目预算、评估、估算、结算、招标投标等工作中的建材价格参考。
2026年1月工程造价信息价下载
郑州市工程造价信息价评分:9.8分,可下载类型:PDF如需查看工程造价信息价请点击

郑州2026年1月工程造价信息价
郑州2025年12月工程造价信息价
郑州2025年11月工程造价信息价
郑州2025年10月工程造价信息价
郑州2025年9月工程造价信息价
郑州2025年8月工程造价信息价
郑州2025年7月工程造价信息价
郑州2025年6月工程造价信息价
郑州2025年5月工程造价信息价
郑州2025年4月工程造价信息价
郑州2025年3月工程造价信息价
郑州2025年2月工程造价信息价